Product Requirements Document (PRD)
Mobile Health & Wellness Centre Application
Version 1.0
Document Revision History
Date | Version Number | Author | Approved By | Document change reference |
| 1.0 | Initial Draft | |||
| Dr Vanshika | RMRNCH- Reproductive, Maternal, Neonatal, Child Health modules | |||
| Dr Vanshika | ENT- Ear, Nose, Throat module, Ophthalmic | |||
| Dr Vanshika | Oral Health |
Introduction
Document Purpose
The purpose of this document is to capture and describe business and application requirements of mHWC Android mobile application. Which is being designed for android smart phones and tablets. This document will help the organization to collect and analyze all the various ideas that have come up to define the system, its requirements with respect to its intended users. It also describes functional and nonfunctional requirements, design constraints and other factors necessary to provide a complete and comprehensive description of the application's scope and requirements. Also, we should predict and sort out how we hope this product will be used in order to gain a better understanding of the System.
The Scope of the document is confined to capturing the requirements of the application and its interaction with other related applications.
NOTE: This version of PRD is subject to changes depending on the feedback provided during the course of document evaluations by various stakeholders. A final version of PRD will be shared once there is an official sign-off by the stakeholders on agreeing to freeze the requirements.
About Piramal Swasthya
Piramal Swasthya Management and Research Institute (PSMRI), an initiative under the aegis of Piramal Foundation. Is one of the largest not-for-profit organizations in India. Piramal Swasthya is contributing with its experience and expertise of building innovative solutions that impact at scale.
Piramal Swasthya is focused on bridging the public healthcare gaps by supplementing and complementing the Government of India's vision to meet Universal Health Coverage. In the primary public healthcare space with a focus on Maternal, Child and Adolescent Health and Non-communicable Diseases. Piramal Swasthya has more than a decade-long experience in operating several healthcare innovations at scale, which are addressing the primary healthcare needs of the most underserved and marginalized populations across India. Piramal Swasthya is operational in 21 States in India through 35 innovative public healthcare delivery programs and has served more than 112 million beneficiaries so far.
One such innovation is AMRIT (Accessible Medical Records via Integrated Technologies) which is a digital health platform developed by Piramal Swasthya that stores electronic health records of beneficiaries for the use of public primary healthcare service delivery and decision-making. The platform enables the connection between beneficiaries, health facilities, and frontline workers in an integrated ecosystem through technology.
Services and features under AMRIT Platform:
HWC Application: A comprehensive application with 12 Service packages.
MMU Application: Offline and Online Application to support operations in outreach programs.
HIHL Application: Helpline CRM to support services like 104, 1097, MCTS and ECD with inbound and outbound facility.
Telemedicine Solution: Video consulting facility.
Smart Phone Applications: FLW for ASHAs and mHWC app for Primary Care are Android Mobile App
Point of Care Device: AMRIT is integrated with PoCT devices like Fetosense and Healthcube etc.
ABDM compliant: AMRIT is integrated with ABDM for ABHA with all three (M1, M2, M3) milestones.
About mHWC Application
This Product Requirements Document outlines a comprehensive mobile health and wellness centre application designed to digitize and democratize access to all 12 Comprehensive Primary Health Care (CPHC) services across India. The platform aims to:
- Bridge Healthcare Gaps: Provide equitable access to quality healthcare services across urban and rural populations and support online/offline data capture with auto-sync on connectivity restoration.
- Empower Citizens: Enable patients to take control of their health through easy appointment booking, teleconsultation, health tracking, and access to medical records
- Enhance Healthcare Delivery: Equip healthcare workers and medical officers with digital tools for efficient service delivery, documentation, and patient management
- Strengthen Health Systems: Provide administrators and policymakers with real-time data, analytics, and insights for evidence-based decision making
- Ensure Interoperability: Integrate seamlessly with national health infrastructure (ABDM, Nikshay, PM-JAY) for unified health information exchange.
Scope of Work
Current scope of project is limited:
- CPHC Modules
- General OPD Module
- Comprehensive RMNCH+A Module
- Remining other CPHC Modules
- NCD screening Module
- Pharmacy Module
- Lab Module
- User Dashboard
Users of the system
S. No | Primary Actor | Role |
1 | CHO | |
2 | Registrar | Registration and Data Entry |
3 | Nurse | Primary Care, Maternal Care and Immunization |
4 | Medical Officer (MO/Doctor) | |
5 | Pharmacist | |
6 | Lab Technician | |
Role-Based Access to Applications
- Users with roles CHO, Medical Officer (MO/Doctor), Nurse, Pharmacist, Lab Technician, Registrar, or any combination of these roles, should have access to the HWC application.
- Users with the CHO role must be able to log in to both FLW and HWC applications.
HWC App Comprehensive Care workflow diagram:
Mobile App mockup screens
Mockup for landing page Home, Dashboard and RMNCH sections:
General OPD workflow diagram
Beneficiary Registration
- On clicking Registration button the user will be navigated to Beneficiary Registration Page
- This page has Beneficiary Registration Text displayed on top with "Home" Icon on the right corner to Navigate to Home page in the 1st row
- The Page will end with "Cancel" and "Submit" button at the bottom
- The card below should be visible after the registration of beneficiary.
- If the beneficiary does not have ABHA ID, give one clickable button on the ABHA ID area of the card to initiate ABHA ID generation
Photo of the beneficiary | Name | Beneficiary ID |
Age (years)/ Gender | Phone Number | |
Village Name | ABHA ID (ABHA registration) |
S. No | Data Field | Field Type | Value/ Options | Validations/ Logic |
| Patient Registration | Text | Header | |
| Photo | Image |
| |
| Village Name | Dropdown |
| |
| First Name | Text |
| |
| Last Name | Text |
| |
| Father's Name | Text |
| |
| Phone number | Number |
| |
| Date of Birth | Calendar |
|
|
| Age | Date Picker | Years (mandatory), months and days (optional if manually filled) |
|
| Gender | Drop down |
|
|
| Marital Status | Dropdown |
|
|
| Spouse Name | Textbox | Husband's/ Wife's Name |
|
| Status of Women | Dropdown |
|
|
Cancel | Button |
| ||
Submit | Button |
| ||
| Edit | Pencil Button |
|
The options in the "Status of Women" field should be based on Age criteria as defined in the below 4 conditions:
| Condition-1 | Condition-2 | Condition-3 | Condition-4 |
|---|---|---|---|
| Show only "Adolescent Girl" for age 15 to 19 years and 'Marital Status' = “Unmarried” | After Age 20 years, the "Adolescent Girl" option should be disabled | Elderly Women (Age 50 years and above) | Women Age 20 to 49 Years and 'Marital Status' = “Married” |
If Age is 15 to 49 years and 'Marital Status' = “Married” show only below options:
| Display "Elderly Woman" only for individuals age 50 years and above. | Show only below options:
|
Vital Screen
Vitals | Normal Range (Green Code) | Borderline (Yellow code) | High/ Low than the normal range(Red code) |
Weight (Kgs) | - | - | - |
Height (cms) | - | - | - |
BMI=Weight/(Height/100) ² | 18.5-24.9 | 25-29.9 (Overweight)
| <18.5 (Underweight) ≥30 ( Obese )
|
Temperature (Degree Fahrenheit) | 98.6 F | 99.6 F | >= 100 F |
Rate of Respiration (Breaths per minute) | 16-20 | 20-24 | >24 |
Pulse Rate (beats per minute) | 70-80 | - | <60- >90 |
Systolic Blood Pressure (mm Hg) | 120 | Upto 130 | >140 (High BP) <90 (Low BP) |
Diastolic blood Pressure (mm Hg) | 80 | Upto 90 | >90 (High BP) <60 (Low BP) |
List of 12 Comprehensive Primary Health Care (CPHC) Services
S No | CPHC Services |
1 | Care in pregnancy and child-birth. |
2 | Neonatal and infant health care services. |
3 | Childhood and adolescent health care services. |
4 | Family planning, Contraceptive services and other Reproductive Health Care services. |
5 | Management of Communicable diseases including National Health Programmes. |
6 | Management of Common Communicable Diseases and Outpatient care for acute simple illnesses and minor ailments. |
7 | Screening, Prevention, Control and Management of Non-Communicable diseases. |
8 | Care for Common Ophthalmic and ENT problems. |
9 | Basic Oral health care. |
10 | Elderly and Palliative health care services. |
11 | Emergency Medical Services. |
12 | Screening and Basic management of Mental health ailments. |
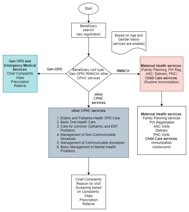
In the mHWC App with reference to the above Comprehensive Care workflow diagram, all 12 CPHC services are split in to 3 parts to easily manage the workflow and service delivery as follows:
I. General OPD services
- Management of Communicable diseases including National Health Programmes.
- Management of Common Communicable Diseases and Outpatient care for acute simple illnesses and minor ailments.
- Emergency Medical Services.
II. Other CPHC services:
- Screening, Prevention, Control and Management of Non-Communicable diseases.
- Care for Common Ophthalmic and ENT problems.
- Basic Oral health care.
- Elderly and Palliative health care services.
- Screening and Basic management of Mental health ailments.
III. RMNCH+A services:
- Care in pregnancy and child-birth.
- Neonatal and infant health care services.
- Childhood and adolescent health care services.
- Family planning, Contraceptive services and other Reproductive Health Care services.
All 12 CPHC services are handled and managed based on Gender, Age and Status of Woman.
- Beneficiary record can be fetch by search or new registration and by clicking on the beneficiary card, CHO will have the option to select General OPD services or other CPHC services.
- The RMNCH+A services are available under a separate section "RMNCH" tab adjacent to the home tab.
- In RMNCH+A module there two sub-categories of services are available based on below condition:
- Maternal Health services: Gender is Female and Age between 15 years to 49 years
- Child Care services: Age < 15 year
- Maternal Health services include:
- Family Planning services
- Eligible couple Tracking
- Maternal care services
- Pregnancy Identification and Registration
- Antenatal Care
- Abortion Care
- Delivery
- Postnatal Care
- Child Care services include:
- Newborn Registration
- Routine Immunization
- Adolescent Care
- In Other CPHC services:
- Based on Age and Gender, services are available by selecting
- Subcategory and relevant
- Reason for visit and relevant specialty screening form is enabled
Patient Visit flow
Under 'Visit Details': Category: 1. Out Patient care or 2. Other CPHC services is selected
Selecting "New Chief complaint" or "Follow up" is required
I. Out Patient care
- Select "New Chief complaint" or "Follow up"
- Capture Vitals
- Proceed to Prescription
II. Other CPHC services
- Select "New Chief complaint" or "Follow up"
- Select Subcategory
- Select Reason for visit
- Proceed to open relevant specialty screening form
- Capture Vitals
- Proceed to Prescription
III. RMNCH+A services
- All these services are available under RMNCH section
- To avail these services go to RMNCH tab
- Respective beneficiary line listing is available under relevant sub-section, after beneficiary registration or search
Other CPHC services are based on selection of items in the 'Subcategory', as follows:
1. If 'Subcategory' is "Care for common ENT problems" is selected then show the following list of items in 'Reason for visit'
- Ear
- Nose
- Throat
Based on the selection of above item in the 'Reason for visit', below relevant specialty screening form opens:
- If Ear is selected, enable Ear diagnosis and Management form
- If Nose is selected, enable Nose diagnosis and Management form
- If Throat is selected, enable Throat diagnosis and Management form
2. If 'Subcategory' is "Care for common ophthalmology problems" is selected then show the following list of items in 'Reason for visit'
- Screening
- Symptomatic
- First aid for eye injury, trauma
Based on the selection of above item in the 'Reason for visit', below relevant specialty screening form opens:
- If Screening is selected enable module on "Screening for blindness and refractive errors"
- If Symptomatic, "Case identification" and "Treatment and follow up" fields must be completed.
- If First aid for eye injury, trauma is selected, enable "Screening for Injury and Trauma"
3. If 'Subcategory' is "Basic Oral Health Care" is selected then show the following list of items in 'Reason for visit'
- Dental
Based on the selection of above item in the 'Reason for visit', below relevant specialty screening form opens:
- Oral Health form
4. If 'Subcategory' is "Screening and Basic Management of Mental Health Ailments" is selected, then show the following list of items in 'Reason for visit'
- Emotional or behavioural concerns- Fatigue/Sleep Disturbances/low mood
- Substance use related concerns
- Thoughts of self-harm or suicide
- Memory loss or confusion
- Seizures / fits or loss of consciousness
Based on the selection of above item in the 'Reason for visit', below relevant specialty screening form opens:
- If Emotional or behavioural concerns is selected, enable PHQ 9 form.
- If Substance use related concerns is selected, enable Substance Use screening form.
- If Thoughts of self-harm or suicide is selected, enable PHQ 9 form followed by Suicide Risk screening form.
- If Memory loss or confusion is selected, enable Dementia screening checklist.
- If Seizures / fits or loss of consciousness is selected, enable Epilepsy screening checklist.
- Age and Gender Conditions
- If Age < 11 years, Mental Health screening forms shall not open; system shall enable referral workflow only.
- If Age 11–18 years, adolescent alcohol use mental health screening shall be enabled with referral to AFHC / RKSK as applicable
- If Age ≥ 18 years, full mental health screening shall be enabled.
- If Female and Post-partum (≤12 months), depression screening shall be auto-prompted when CMD screening is enabled.
- Suicide risk screening shall apply to all beneficiaries aged ≥11 years, irrespective of gender.
5. If 'Subcategory' is "Elderly & Palliative Health Care" is selected, then show the following list of items in 'Reason for visit'
- General geriatric complaints
- Functional decline or dependency
- Memory loss or confusion
- Persistent pain
- Distressing symptoms (breathlessness, nausea, fatigue, etc.)
- Caregiver support or counselling needs
Based on the selection of above item in the 'Reason for visit', below relevant specialty screening form opens:
- If General geriatric complaints are selected, enable Elderly Health Assessment form.
- If Functional decline or dependency is selected, enable Functional assessment and counselling section.
- If Memory loss or confusion is selected, enable Dementia screening checklist.
- If Persistent pain or Distressing symptoms is selected, enable Palliative care assessment and symptom management section.
- If Caregiver support or counselling needs are selected, enable Psychosocial and caregiver support section.
- Age and Gender Conditions
- Elderly Health components shall be enabled only if Age ≥ 60 years, irrespective of gender.
- Palliative Care components shall be available for all age groups and all genders, based on clinical need.
- Referral shall be enabled if symptoms are severe or beyond CPHC scope.
Synopsis of other CPHC service: Sub Category and Reason for Visit
Condition | Sub Category | Reason for Visit |
| ENT |
|
| Ophthalmic |
|
| Oral |
|
| Mental health |
|
| Elderly & Palliative |
|
| Non-Communicable Diseases (NCD) | |
| Communicable Diseases |
RMNCHA+A: Family Planning services
Eligible Couple Tracking
Name of Data Field | Field Type | Value/ Options | Validation/ Logic/ Condition |
Date of Visit | Calendar Date Picker |
|
|
Financial Year | Auto-populated |
|
|
Visit Month | Label | Select Month Default value is current Month |
|
LMP Date | Calendar Date Picker |
| |
Is Pregnancy Test done? | Radio Button | Default Value null
|
|
Pregnancy Test Result | Radio Group | Choose:
|
|
Is the Woman pregnant? | Radio Group |
|
|
Are you using any Family Planning Method? | Radio Group | Choose: Yes / No |
|
Method of Contraception | Spinner |
|
|
Any Other Method | Edit Text Box |
|
|
Date of Sterilisation | Calendar | Conditionally Mandatory |
|
ANTRA Injection - Dose | Spinner | Conditionally Mandatory
|
|
Date of ANTRA Injection | Calendar | Conditionally Mandatory
|
|
Due date of next Injection | Label |
| |
Submit | Button |
| |
ANTRA Injection Details | Table |
|
Pregnancy Identification & Registration
- Should be captured once on the first visit and not every ANC visit.
- This should open if the Gender= "Female", Marital Status= "Married", Status of woman= "Pregnant Woman"
- Lock it/ No changes allowed once the Woman fills her 1st ANC visit form, till then edit option to be made available for this form.
S No | Data Field | Field Type | Value/Options | Validation / Logic |
RCH ID No. of Woman | Text Box | Default as 0 | · Auto-populate from beneficiary details, if id is available or enter here and update in the beneficiary record/ table · 12-digit unique number · Accept numeric (integer) value only · Character limit up to 12 | |
Is the pregnancy test conducted at facility? | Dropdown | · Yes · No | · If “yes” enable next question · If “No”- show alert to conduct UPT (urine pregnancy test) | |
Result of UPT | Dropdown | · Positive · Negative | · If positive → enable LMP and EDD fields · If negative → take the woman to Eligible couple tracking form | |
LMP | Date | DD/MM/YYYY | · Mandatory if enabled · LMP is Last Menstrual Period · Cannot be future date · Should be within last 42 weeks | |
EDD | Auto-calculated | LMP+ 280 days | · Mandatory if enabled · Cannot be past or current date, will always be in future. · Should be auto calculated · EDD is Expected Date of delivery · Based on Naegele’s rule (First day of LMP + 9 months + 7 days) i.e (LMP+280 days) | |
Blood Group | Spinner | Choose: · A +ve · B +ve · AB +ve · O +ve · A -ve · B -ve · AB -ve · O -ve | Optional | |
Gestational Age (Weeks) | Auto-calculated | Display as "X weeks Y days" | · Mandatory · Auto-calculated · Current date minus LMP date | |
Trimester | Auto-selection | · First · Second · Third | · Auto-calculated based on gestational age · Should be classified based on the gestational age in weeks above i.e. Ø First to be chosen if gestational age is in between 0-12 weeks Ø Second to be chosen if gestational age is in between 13-26 weeks Ø Third to be chosen if gestational age is in between 27-40 weeks | |
Gravida | Number | Numeric |
· Total number of pregnancies including current · Minimum value will be 1 | |
Para | Number | Numeric |
· Cannot exceed gravida · Auto select “0” if Gravida is 1 · Para is number of deliveries if the fetus reaches a viable gestational age of ≥ 20–24 weeks regardless of the fetus was born alive or stillborn | |
History of abortions | Number | · Yes · No |
· Enable if gravida is more than 1 otherwise the field will be disabled · If Yes → show alert for HRP (High Risk Pregnancy) | |
History of previous LSCS | Radio | · Yes · No |
· Enable if gravida is more than 1 otherwise the field will be disabled · If Yes → show alert for HRP (High Risk Pregnancy) | |
Any complications in previous pregnancy | Dropdown | · Gestational Diabetes · Pre-eclampsia · Eclampsia · Hemorrhage · Preterm Birth · Stillbirth · None | · Mandatory · Multiple selection · If selected “None” then only single selection should be enabled. · Show alert for HRP (High Risk Pregnancy) if any option is selected except none · Enable if gravida is more than 1 otherwise the field will be disabled · If Yes → show alert for HRP (High Risk Pregnancy) | |
Height (cm) | Number | Numeric Value | · Mandatory · Range to be kept = 100-220 cm · Use for BMI calculation · If <145 cm → show alert for HRP (High Risk Pregnancy | |
Weight (Kgs) | Number | Decimal Value | · Mandatory · Range 30-150 kg · Use for BMI calculation | |
BMI | Auto calculated and single selection | · Under weight · Normal · Overweight · Obese | · Single selection of the option · Auto-calculated using formula Weight/(Height/100) ² · Weight is in Kgs · Height is in cms · Display category according : Ø Underweight (<18.5) Ø Normal (18.5-24.9) Overweight (25-29.9) Ø Obese (≥30) | |
Pre-existing conditions | Multi-select | · Hypertension · Diabetes Mellitus · Thyroid · Heart disease · Epilepsy · Tuberculosis · HIV · Sexually transmitted Infections · Severe Malnutrition · Kidney disease · Auto Immune disorders | · Mandatory · Any selection → show alert for HRP (High Risk Pregnancy) | |
VDRL/RPR Test result | Spinner | Choose: · Reactive · Non-Reactive · Test Not Done |
· Reactive → show alert for HRP (High Risk Pregnancy) | |
Date of VDRL/RPR Test done | Calendar | · Choose the date from the calendar · Date Format: dd-mm-yyyy | · Accept date equal to or greater than Date of PW Registration. · Accept Date of PW registration minus one year · Not greater than Today's Date · Disable if "Test Not Done" | |
HIV Test result | Spinner | Choose: · Reactive · Non-Reactive · Test Not Done |
· Reactive → show alert for HRP (High Risk Pregnancy) | |
Date of HIV Test done | Calendar | · Choose the date from the calendar · Date Format: dd-mm-yyyy | · Accept date equal to or greater than Date of PW Registration. · Not greater than Today's Date · Disable if "Test Not Done" · Accept Date of PW registration minus one year | |
HBsAg Test result | Spinner | Choose: · Positive · Negative · Test Not Done |
· Reactive → show alert for HRP (High Risk Pregnancy) | |
Date of HBsAg Test done | Calendar | · Choose the date from the calendar · Date Format: dd-mm-yyyy | · Accept date equal to or greater than Date of PW Registration. · Not greater than Today's Date · Disable if "Test Not Done" · Accept Date of PW registration minus one year | |
High-Risk Conditions Present? | Auto selected | · Yes · No | · Auto-selection based on algorithm · HRP if any of the condition is present: age <18 yrs or >35 yrs, Height <145 cm, History of abortion, Previous LSCS, Any pre-existing condition selected | |
| Next Button |
|
| · Proceed to vital screen and prescription. |
After the pregnancy is registered in the app, beneficiary should be added to ASHA's due list for tracking and follow up.
ANC schedule (4 visits minimum as per WHO) should be auto generated after the pregnancy is registered.
Antenatal Care
- This module should be enabled after the woman is identified as a pregnant woman and registered in the application.
- Lock the previous ANC visit form once new ANC visit form is started and give the option to "View" previous ANC visit form. Till the time new ANC visit form is not started the previous form can be edited.
- This form will be enabled whenever the woman comes for her ANC visit which is minimum 4 times in her pregnancy.
The definition and schedule (Standard protocol) for antenatal visits during pregnancy are as follows:
- ANC 1 (1st Visit): Within 12 weeks of pregnancy
- PMSMA Visit is applicable for all Pregnant Women whose ANC 1 is done and PW who are Identified as HRP cases
- ANC 2 (2nd visit): Within 14 to 26 weeks of pregnancy
- ANC 3 (3rd visit): Within 28 to 32 weeks of pregnancy
- ANC 4 (4th visit): Between 36 to 40 weeks / expected date of delivery (EDD)
- In case of high-risk pregnancy, PW may go for more than four visits to the Primary health facility for ANC checkups.
Condition:
- Perform 4 ANC Visits, after each ANC checkup move the record to next ANC
- Allow access to view and edit each ANC Visit
- For each ANC Visit, show ANC completed list and ANC due list
- On the Pregnant Women card, show option to Add next visit and view ANC Visit
Logic for ANC due list of Pregnant Women:
- ANC 1: List of Women whose Pregnancy is identified and registered and 'weeks of pregnancy' is < = 12 weeks (84 Days from LMP Date)
- ANC 2: List of Women whose ANC 1 is done and 'weeks of pregnancy' is > = 14 weeks (98 Days from LMP Date) and < 28 weeks (195 Days from LMP Date)
- ANC 3: List of Women whose ANC 2 is done and 'weeks of pregnancy' is > = 28 weeks (196 Days from LMP Date) and < 36 weeks (251 Days from LMP Date)
- ANC 4: List of Women whose ANC 3 is done and 'weeks of pregnancy' is > = 36 weeks (252 Days from LMP Date) and < = 40 weeks (280 Days from LMP Date)
Each visit entry should automatically timestamp the completed ANC and update her status in the application.
Data Field | Field Type | Value/Options | Validation / Logic |
Date of ANC Visit | Date | dd-mm-yyyy |
|
ANC Visit Number | Auto |
|
|
Gestational Age (Weeks) | Auto-calculated | Display as "X weeks Y days" |
|
Weight | Number | Number- kg |
|
BP(Systolic) | Number | Numeric- mmHg |
|
BP(Diastolic) | Number | Numeric- mmHg |
|
Blood Sugar (Fasting) | Number | Numeric- mg/dl |
|
Urine Sugar | Dropdown |
|
|
Fundal Height | Custom Number Picker |
|
|
Fetal Heart Rate (FHR) | Number | BPM |
|
Urine Albumin | Dropdown |
|
|
Hb Level | Number | g/dL |
|
Date of TD dose 1 | Date Picker |
|
|
TD dose 2 given | Date Picker |
|
|
TT booster dose given | Date Picker |
|
|
No. of IFA tabs given | Custom Number Picker |
|
|
Calcium Given | Custom Number Picker |
|
|
Danger Signs | Multi-select |
|
|
Counselling Provided | Dropdown |
|
|
Which counselling was provided? |
|
| |
Next ANC Visit Date | Calendar |
|
|
Next Button |
|
Delivery Outcome
Data Field | Field Type | Value/Options | Validation / Logic |
Details of the woman | Auto-populated | From pregnancy registration |
|
Date of Delivery | Date picker | dd/mm/yyyy |
|
Time of Delivery | Time picker | HH:MM (12-hour format) | Optional |
Gestational Age at Delivery | Auto-calculated | Weeks + Days (e.g., 38w 5d) |
|
Place of Delivery | Dropdown (Single select) |
|
|
Delivery conducted by | Dropdown |
|
|
Mode of Delivery | Dropdown |
|
|
Indication for LSCS/Emergency LSCS/Assisted | Multi-select checkbox |
|
|
Mother's Condition Immediately Post-Delivery | Radio button |
|
|
Maternal Complications | Multi-select checkbox |
|
|
Mother currently admitted? | Radio button |
|
|
Date of Discharge | Date picker | DD/MM/YYYY |
|
Next Button |
|
Postnatal Care
Condition
- This module will open only when the date of discharge is filled in the delivery outcome module and woman will be moved to PNC due list.
- This module will be enabled if marital status = "Married" and status of woman = "Post Natal mother", then move the woman in PNC due list for ASHAs and capture details in the post-natal care module.
Note: After Delivery + 42 days, this woman should be again moved to Eligible couple Tracking (ECT) section, so after submission of 42nd day PNC visit or after 60 days from Date of Delivery, and if Permanent Sterilization method is not selected in any PNC visits, then update 'Status of Women' to "Eligible Couple" and move Woman's record to 'Eligible Couple' and 'Eligible Couple Tracking' section. This module captures comprehensive postnatal care across seven mandatory visits over 42 days post-delivery.
PNC Schedule (as per GoI guidelines)
- PNC1: 24-48 hours post-delivery (Within 2 days)
- PNC2: Day 3 post-delivery
- PNC3: Day 7 post-delivery
- PNC4: Day 14 post-delivery (2 weeks)
- PNC5: Day 21 post-delivery (3 weeks)
- PNC6: Day 28 post-delivery (4 weeks)
- PNC7: Day 42 post-delivery (6 weeks - Final checkup)
S.No. | Name of Data Field | Field Type | Value/ Options | Validation/ Logic/ Condition |
1 | Name | Auto-populated | From delivery outcome |
|
2 | Date of Delivery | Auto-populated | From delivery outcome |
|
3 | PNC Visit | Spinner |
|
|
4 | PNC Visit Date | Calendar picker |
|
|
5 | Maternal Death | Radio Button |
|
|
6 | Date of Death | Date Picker |
|
|
7 | Cause of maternal death | Spinner |
|
|
8 | Other | Text |
| |
9 | Place of Death | Spinner |
|
|
10 | Other Place of Death | Textbox |
| |
11 | Maternal Symptoms | Dropdown |
|
|
12 | Other maternal symptoms | Text |
| |
13 | Pallor (Anemia check) | Dropdown |
|
|
14 | Vaginal Bleeding | Dropdown |
|
|
15 | Family planning method used by the couple after delivery to avoid pregnancy? | Spinner | Choose:
|
|
16 | Other contraception method | Text Box |
| |
17 | Date of Sterilization | Calendar | dd-mm-yyyy |
|
18 | No. of IFA Tablets given | Custom Number Picker |
| |
19 | Calcium supplementation | Custom Number Picker |
| |
20 | Next Button |
|
Neonatal Outcome
S. No. | Data Field | Field Type | Value/Options | Validation / Logic |
1 | Number of neonates | Dropdown |
|
|
2 | Outcome at Birth | Radio button |
|
|
3 | Sex | Radio button |
|
|
4 | Cried immediately after birth? | Radio button |
|
|
5 | Type of resuscitation | Dropdown |
|
|
6 | Birth Weight | Number | Capture in grams |
|
7 | Any congenital anomaly detected? | Radio button |
|
|
8 | Type of congenital anomaly | Dropdown |
|
|
9 | Other | Textbox | Free text (300 character limit) |
|
10 | Newborn Complications | Dropdown |
|
|
11 | Current Status of Baby | Radio button |
|
|
12 | If baby died, cause of death | Multi-select checkbox |
|
|
13 | Other | Textbox | Free text (300 character limit) |
|
14 | Birth dose vaccines given? | Dropdown |
|
|
15 | Reason for not giving birth dose vaccines | Text field | Free text (200 char) |
|
16 | Vitamin K injection given? | Radio button |
|
|
17 | Reason for not giving Vitamin K injection | Text field | Free text (200 char) |
|
18 | Birth Certificate issued? | Radio button |
|
|
19 | Next Button |
|
Other CPHC Services
Ear Diagnosis and Management Module
To be enabled if 'Reason for visit' is "Ear Diagnosis and Management"
Data Field | Field Type | Values / Options | Validation / Logic |
Difficulty Hearing |
|
| |
Whisper Test Response | Dropdown |
|
|
Hearing Test Outcome | Dropdown |
|
|
Earache/Ear Pain |
|
| |
Ear Discharge Present |
|
| |
Foreign Body present in Ear |
|
| |
Type of Ear Condition | Dropdown |
|
|
Congenital Ear Malformation |
|
| |
Next Button |
|
Nose diagnosis and Management Module
To be enabled if 'Reason for visit' is "Nose diagnosis and Management"
Data Field | Field Type | Values / Options | Validation / Logic |
Difficulty in breathing |
|
| |
Open Mouth Breathing |
|
| |
Nose Bleed (Epistaxis) |
|
| |
Systolic BP | Textbox |
|
|
Diastolic BP | Textbox |
|
|
Foreign Body Nose | Yes/No |
|
|
Sinusitis |
|
| |
Next Button |
|
Throat Diagnosis and Management
To be enabled if 'Reason for visit' is "Throat Diagnosis and Management"
S No | Data Field | Field Type | Values / Options | Validation / Logic |
Symptoms | · Pain · Soreness · Cold · Itching · Hoarseness | · Mandatory · Multiple selection | ||
Swelling in the neck (thyroid) | · Yes · No | · Optional · If yes show alert for referral to specialist at the secondary level | ||
Difficulty in swallowing | · Yes · No | · Optional · If yes show alert for referral to specialist at the secondary level | ||
Tonsillitis | · Yes · No | · Optional | ||
Pharyngitis | · Yes · No | · Optional | ||
Laryngitis | · Yes · No | · Optional | ||
Sinusitis | · Yes · No | · Optional | ||
Cleft lip | · Yes · No | · Optional · If yes show alert for referral to specialist at the secondary level | ||
Cleft palate | · Yes · No | · Optional · If yes show alert for referral to specialist at the secondary level | ||
| Next Button |
|
| · Proceed to vital screen and prescription. |
Care for common ophthalmology problems
Screening for Blindness and Refractive Errors
To be enabled if 'Reason for visit' is "Screening"
S No | Name of Data Field | Field Type | Value / Options | Validation / Logic |
Is the patient diabetic? |
|
| ||
Screening Performed for Diabetic Patient |
|
| ||
Visual Acuity Chart Used | Dropdown |
|
| |
Distance Visual Acuity – Right Eye | Dropdown |
|
| |
Distance Visual Acuity – Left Eye | Dropdown |
|
| |
Near Visual Acuity | Dropdown |
|
| |
Next Button |
|
Case Identification Module
- To be enabled if Symptomatic is selected as reason for visit
- To be enabled if Distance visual acuity for left eye and right eye is 6/18 or above in the Screening for Blindness and Refractive Errors module.
- To be enabled if near visual acuity is reduced in the Screening for Blindness and Refractive Errors module.
To be enabled if 'Reason for visit' is "Symptomatic"
S No | Name of Data Field | Field Type | Value / Options | Validation / Logic |
Case Identification and Condition (s) | Multi-select |
|
| |
Cataract symptoms |
|
| ||
Glaucoma symptoms |
|
| ||
Diabetic retinopathy symptoms |
|
| ||
Presbyopia Symptoms |
|
| ||
Trachoma Status | Dropdown |
|
| |
Corneal Disease Type | Dropdown |
|
| |
Vitamin A Deficiency symptoms / Bitot's Spot Identified |
|
| ||
Next Button |
|
Screening for Injury and Trauma Module
To be enabled if 'Reason for visit' is "First aid for eye injury/ trauma"
S No | Name of Data Field | Field Type | Value / Options | Validation / Logic |
Injury Type | Multi-select |
|
| |
Foreign Body Removal Attempted | Dropdown |
|
| |
Chemical Exposure – Thorough Wash Performed |
|
| ||
Next Button |
|
Oral Health Care
If 'Reason for visit' is "Dental"
S No | Data Field | Field type | Value/ Options | Validation/ Logic |
Tooth Decay Present |
|
| ||
Symptoms of tooth decay | Dropdown |
|
| |
Gum Diseases Present |
|
| ||
Symptoms of Gum diseases | Dropdown |
|
| |
Irregular Teeth/Jaws |
|
| ||
Abnormal Growth/Ulcer |
|
| ||
Cleft Lip/Palate |
|
| ||
Dental Fluorosis |
|
| ||
Dental Emergency | Dropdown |
|
| |
Next Button |
|
Mental Health Screening and Basic Management
Other CPHC services >> Screening and Basic Management of Mental Health Ailments
S. No | Data Field | Field Type | Value / Options | Validation / System Logic |
1 | Emotional or behavioural concerns present | Radio | Yes / No | Mandatory |
System Behaviour | Auto | — | If Yes → Enable PHQ9 screening | |
2 | Substance use related concerns present | Radio | Yes / No | Mandatory |
System Behaviour | Auto | — | If Yes → Enable Substance Use Screening & Brief Intervention | |
3 | Thoughts of self-harm or suicide present | Radio | Yes / No | Mandatory |
System Behaviour | Auto | — | If Yes → Immediately enable PHQ 9 form and then Suicide Risk Screening | |
4 | Memory loss or confusion present | Radio | Yes / No | Mandatory |
System Behaviour | Auto | — | If Yes → Enable Dementia Screening Checklist | |
5 | Seizures, fits, or loss of consciousness present | Radio | Yes / No | Mandatory |
System Behaviour | Auto | — | If Yes → Enable Epilepsy Screening Checklist | |
6 | Post-partum woman (≤12 months after delivery) | Auto (from RMNCH+A) | Yes / No | Auto-derived |
System Behaviour | Auto | — | If Yes → Auto-prompt Depression Screening (PHQ-9) for Post-partum Depression |
Please note: Please refer to Annexure for details about chief complaints for each sub-section. (Table No. 2)
PHQ-9 Depression Screening (Auto-enabled)
S No | Data Field | Field Type | Value / Options | Validation / Logic |
PHQ-9 Question 1–9 | Radio (each question) | Not at all (0), Several days (1), More than half the days (2), Nearly every day (3) | Mandatory | |
PHQ-9 Total Score | Auto | 0–27 | Auto-calculated as sum of Q1–Q9 | |
Depression Severity | Auto | Minimal / Mild / Moderate / Moderately Severe / Severe | Derived from total score | |
System Action | Auto | Psychoeducation / Counselling / Referral | Triggered based on severity category | |
Referral Alert | System alert | — | If PHQ-9 ≥10 → Refer to MO/PHC; if PHQ-9 ≥15 → Urgent referral; if PHQ-9 ≥20 → Emergency referral | |
Post-partum Depression Screening Trigger | Auto (RMNCH+A linkage) | ≤12 months after delivery | If Yes → PHQ-9 screening is mandatory irrespective of chief complaint |
Please note: Please refer to Annexure for details about PHQ-9 questionnaire. (Table No. 3)
Suicide Risk Screening (after PHQ 9 form screening)
S No | Data Field | Field Type | Value / Options | Validation / System Logic |
Thoughts of self-harm or suicide | Radio | Yes / No | Mandatory | |
Previous suicide attempt | Radio | Yes / No | Mandatory if "Thoughts of self-harm or suicide" = Yes | |
Current intent or plan | Radio | Yes / No | Mandatory if "Thoughts of self-harm or suicide" = Yes | |
Access to means | Radio | Yes / No | Mandatory if "Thoughts of self-harm or suicide" = Yes | |
CHO assesses immediate risk | Radio | Yes / No | Mandatory; based on CHO clinical judgement | |
Suicide Risk Level | Auto | Low / Moderate / High | Auto-derived from responses and CHO judgement | |
Referral alert | System alert | — | Mandatory referral if risk level = Moderate or High |
Substance Use Screening – Alcohol & Tobacco (Brief)
Tobacco Use Identification
S. No. | Data Field | Field Type | Value / Options | Validation / System Logic |
1 | Current tobacco use | Radio | Yes / No | Mandatory |
2 | Type of tobacco use | Dropdown | Smoking / Smokeless / Both | Mandatory if Current tobacco use = Yes |
3 | Frequency of tobacco use | Dropdown | Occasional / Daily | Mandatory if Current tobacco use = Yes |
4 | Tobacco use outcome | Auto | Use identified / No use identified | Auto-derived |
5 | System action | Auto | Brief counselling / Close screening | If use identified → enable brief counselling |
Notes:
- No diagnosis of tobacco dependence at HWC level
- No pharmacological initiation by CHO
- Referral only if CHO clinically assesses complications or dependence
Alcohol Use Identification (Screening & Categorization)
S. No | Data Field | Field Type | Value / Options | Validation |
1 | Current alcohol use | Radio | Yes / No | Mandatory |
2 | Frequency of alcohol use | Dropdown | Occasional / Regular / Daily | Mandatory if Current alcohol use = Yes |
3 | Loss of control over drinking | Radio | Yes / No | Mandatory if Current alcohol use = Yes |
4 | Impact on daily functioning (health, family, work) | Radio | Yes / No | Mandatory if Current alcohol use = Yes |
5 | Symptoms suggestive of withdrawal | Radio | Yes / No | Mandatory if Current alcohol use = Yes |
6 | CHO assessment of problematic alcohol use | Radio | Yes / No | Mandatory |
7 | Alcohol use classification | Auto | Problematic / Non-problematic | System-derived |
8 | System action | Auto | Brief intervention / Referral | Based on classification |
Embedded Classification Logic
Classify as "No problematic alcohol use identified" IF:
- No current alcohol use OR
- Occasional use AND all of the following are absent:
- Loss of control
- Functional impairment
- Withdrawal symptoms
Classify as "Problematic alcohol use suspected" IF ANY ONE is present:
- Regular or frequent alcohol use
- Loss of control over drinking
- Impact on daily functioning
- Withdrawal symptoms suspected
- CHO clinical judgement indicates harmful use
Please note: Upon completion of screening, the system shall navigate the CHO to a mandatory decision screen with two selectable actions:
(a) "Provide Psychosocial Intervention" or
(b) "Initiate Referral".
The CHO must select one option to proceed further.
Epilepsy & Dementia Screening Checklist (Screen & Refer Only)
| Data Field | Field Type | Value / Options | Validation / Logic |
Episodes of loss of consciousness | Checkbox | Yes | Optional | |
Recurrent jerky movements / fits | Checkbox | Yes | Optional | |
Progressive memory loss | Checkbox | Yes | Optional | |
Confusion / disorientation | Checkbox | Yes | Optional | |
Functional decline (daily activities) | Checkbox | Yes | Optional | |
Screening Outcome | Auto | Suspected / Not suspected | If ANY checkbox selected → Suspected | |
Referral Required | Auto | Yes / No | Mandatory if suspected |
Psychosocial Intervention (on the prescription screen)
Based on screening outcome, the system shall prompt the CHO to either provide psychosocial intervention at HWC level or initiate referral to an appropriate facility.
S No | Data Field | Field Type | Value / Options | Validation / Logic |
Psychosocial intervention provided | Radio | Yes / No | Mandatory | |
Type of intervention | Multi-select | Psychoeducation, Counselling, Stress management, Family counselling | Mandatory if Yes | |
Session date | Date | dd-mm-yyyy | Cannot exceed current date | |
Duration (minutes) | Numeric | 10–60 | Mandatory | |
Remarks | Text | 250 chars | Optional |
Referral Management (on the prescription screen)
| Data Field | Field Type | Validation / Logic |
| Referral required | Radio | Yes / No |
| Referral level | Dropdown | PHC / DMHP / De-addiction centre |
| Reason for referral | Dropdown | Alcohol dependence suspected, Withdrawal symptoms, Medical complications |
| Referral date | Auto | System generated |
Auto-suggest referral if:
- Functional impairment present
- Withdrawal symptoms suspected
- CHO assesses need beyond brief intervention
Follow-Up & Closure
| Data Field | Field Type | Value / Options | Validation / Logic |
Follow-up required | Radio | Yes / No | Mandatory | |
Follow-up date | Date | dd-mm-yyyy | Mandatory if Yes | |
Improvement noted | Radio | Improved / Same / Worse | Mandatory | |
Repeat PHQ-9 | Same as baseline | — | As applicable | |
Referral escalation required | Radio | Yes / No | Mandatory | |
Case closure reason | Dropdown | Recovered / Referred / Lost to follow-up / Death | Mandatory on closure |
Please note: Please refer to Annexure for details about each sub-section. (Table number #)
Elderly & Palliative Health
(Single Module – Two Care Pathways)
Section A: Elderly Health Assessment
(Enabled only if Age ≥ 60 years)
| Data Field | Field Type | Value / Options | Validation / Logic |
General geriatric complaints present | Radio | Yes / No | Mandatory | |
Multiple chronic conditions | Checkbox | Yes | Optional | |
Recent falls | Checkbox | Yes | Optional | |
Difficulty in walking / balance | Checkbox | Yes | Optional | |
Visual or hearing difficulty | Checkbox | Yes | Optional | |
Functional decline / difficulty in daily activities (ADL) | Radio | Yes / No | Mandatory | |
If Functional decline = Yes | Auto | — | Enable Functional Assessment section | |
Memory loss or confusion | Radio | Yes / No | Mandatory | |
If Memory loss = Yes | Auto | — | Enable Dementia Screening Checklist | |
Referral alert | System Alert | — | Show alert if functional decline or memory loss present |
Section B: Dementia Screening Checklist
(Enabled only if Age ≥ 60 years; Screening only – No diagnosis or treatment at CHO level)
| Data Field | Field Type | Value / Options | Validation / Logic |
Progressive memory loss | Checkbox | Yes | Optional | |
Disorientation (time/place/person) | Checkbox | Yes | Optional | |
Behavioural changes | Checkbox | Yes | Optional | |
Decline in self-care / routine activities | Checkbox | Yes | Optional | |
Screening Outcome | Auto | Suspected / Not suspected | Suspected if ANY one selected | |
Referral Required | Auto | Yes / No | Mandatory if suspected |
Section C: Palliative Care Identification
(Enabled for all age groups, all genders)
| Data Field | Field Type | Value / Options | Validation / Logic |
Persistent pain present | Radio | Yes / No | Mandatory | |
If Pain present = Yes | Auto | — | Enable Pain Assessment section | |
Distressing symptoms present | Checkbox | Breathlessness / Nausea / Fatigue / Weakness / Other | Optional | |
Bedridden or severely dependent | Radio | Yes / No | Mandatory | |
Life-limiting or chronic illness known | Radio | Yes / No | Mandatory | |
Caregiver support required | Radio | Yes / No | Mandatory | |
If ANY of the above = Yes | Auto | — | Enable Palliative Care Assessment |
Section D: Pain & Symptom Assessment (Palliative)
| Data Field | Field Type | Value / Options | Validation / Logic |
Pain severity | Dropdown | Mild / Moderate / Severe | Mandatory | |
Pain duration | Dropdown | <1 month / 1–6 months / >6 months | Mandatory | |
Other symptoms severity | Dropdown | Mild / Moderate / Severe | Mandatory if symptoms present | |
Immediate relief provided | Radio | Yes / No | Mandatory | |
Referral alert | System Alert | — | Show alert if pain = Severe or symptoms uncontrolled |
Section E: Psychosocial & Caregiver Support
| Data Field | Field Type | Value / Options | Validation / Logic |
Psychosocial counselling provided | Radio | Yes / No | Mandatory | |
Caregiver counselling provided | Radio | Yes / No | Mandatory | |
Caregiver distress identified | Checkbox | Yes | Optional | |
Counselling remarks | Text | 250 characters | Optional |
Section F: Referral & Follow-up
| Data Field | Field Type | Value / Options | Validation / Logic |
Referral required | Radio | Yes / No | Mandatory | |
Referral level | Dropdown | PHC / CHC / District Hospital / Palliative Care Unit | Mandatory if Yes | |
Reason for referral | Dropdown | Severe pain / Functional dependence / Dementia suspected / End-of-life care | Mandatory | |
Follow-up required | Radio | Yes / No | Mandatory | |
Follow-up date | Date | dd-mm-yyyy | Mandatory if follow-up required |
Section G: Case Closure
| Data Field | Field Type | Value / Options | Validation / Logic |
Case status | Dropdown | Under care / Referred / Stable / Death | Mandatory | |
Date of death (if applicable) | Date | dd-mm-yyyy | Mandatory if status = Death | |
Remarks | Text | 250 characters | Optional |
Annexure
Table 1: In the chief complain section, CHO will select Chief Complaints related to ENT
Affected Body Part | Chief Complaint |
|
|
|
|
|
|
|
|
Oral Health |
|
Table 2: Mental Health – Chief Complaints (for Case Entry)
Category | Condition | Chief Complaints |
Common Mental Disorders (CMD) | Depression | Persistent sadness or low mood; Loss of interest in daily activities; Fatigue or low energy; Sleep disturbances; Poor appetite or overeating; Feelings of worthlessness or guilt; Difficulty concentrating |
Anxiety / Panic Disorders | Excessive worry or fear; Restlessness; Palpitations; Shortness of breath; Chest tightness; Trembling or sweating; Sudden panic episodes | |
Somatisation Disorders | Multiple body pains without clear cause; Headache; Back pain; Abdominal pain; Generalised weakness; Repeated physical complaints despite normal reports | |
Severe Mental Disorders (SMD) (Screen & Refer) | Schizophrenia | Hearing voices; Seeing things others cannot see; Suspiciousness or fear without reason; Talking irrelevantly; Social withdrawal; Poor self-care |
Bipolar Disorder | Episodes of extreme happiness or irritability; Reduced need for sleep; Excessive talking or activity; Risk-taking behaviour; Alternating low mood and high energy | |
Severe Depression | Persistent low mood with inability to function; Marked withdrawal; Poor self-care; Hopelessness; Suicidal thoughts | |
Substance Use Disorders (SUD) | Alcohol Use Disorder | Regular alcohol consumption; Loss of control over drinking; Morning drinking; Family or work problems due to alcohol; Tremors or withdrawal symptoms |
Tobacco Use Disorder | Daily smoking or tobacco chewing; Craving for tobacco; Inability to quit despite advice; Health complaints linked to tobacco use | |
Suicide Risk / Ideation | — | Thoughts of self-harm; Thoughts of ending life; Previous suicide attempt; Expressed hopelessness; Statements about being a burden |
Neurological Conditions (Screen & Refer) | Epilepsy | Fits or seizures; Loss of consciousness; Jerky movements; Tongue bite or incontinence during episode; Confusion after episode |
Dementia | Progressive memory loss; Forgetting recent events; Disorientation to time/place; Difficulty managing daily activities; Behavioural changes | |
Maternal Mental Health | Post-partum Depression | Persistent sadness after childbirth; Excessive crying; Irritability; Difficulty bonding with baby; Sleep problems unrelated to infant care; Feelings of inadequacy |
Table 3: PHQ-9 Questions
S. No. | PHQ-9 Question | Field Type | Response Options |
1 | Little interest or pleasure in doing things | Radio Button | Not at all (0) / Several days (1) / More than half the days (2) / Nearly every day (3) |
2 | Feeling down, depressed, or hopeless | Radio Button | Not at all (0) / Several days (1) / More than half the days (2) / Nearly every day (3) |
3 | Trouble falling or staying asleep, or sleeping too much | Radio Button | Not at all (0) / Several days (1) / More than half the days (2) / Nearly every day (3) |
4 | Feeling tired or having little energy | Radio Button | Not at all (0) / Several days (1) / More than half the days (2) / Nearly every day (3) |
5 | Poor appetite or overeating | Radio Button | Not at all (0) / Several days (1) / More than half the days (2) / Nearly every day (3) |
6 | Feeling bad about yourself — or that you are a failure or have let yourself or your family down | Radio Button | Not at all (0) / Several days (1) / More than half the days (2) / Nearly every day (3) |
7 | Trouble concentrating on things, such as reading the newspaper or watching television | Radio Button | Not at all (0) / Several days (1) / More than half the days (2) / Nearly every day (3) |
8 | Moving or speaking so slowly that other people could have noticed, or being unusually restless | Radio Button | Not at all (0) / Several days (1) / More than half the days (2) / Nearly every day (3) |
9 | Thoughts that you would be better off dead or of hurting yourself in some way | Radio Button | Not at all (0) / Several days (1) / More than half the days (2) / Nearly every day (3) |
Note: These must be individual radio-button questions, not a single composite field. Scoring Logic (Backend): PHQ9_TOTAL_SCORE = Q1 + Q2 + ... + Q9; Range: 0–27
Table 4. Severity Classification & System Action
| Score | Severity | System Action |
| 0–4 | Minimal | Psychoeducation |
| 5–9 | Mild | Counselling + follow-up |
| 10–14 | Moderate | Refer to MO |
| 15–19 | Moderately Severe | Urgent referral |
| 20–27 | Severe | Emergency referral |
Table 5. HRP conditions
High Risk Pregnancy (HRP) Conditions that warrant immediate referral to the higher centre. |
History of abortions |
Any complications in previous pregnancy
|
Height if <145 cm |
Pre-existing conditions
|
Danger Signs
|


